新葡的京集团350vip8888首页
学院首页
学院概况
学院简介
教学成果展示
实践实训
学校视频
联系方式
学院新闻
新闻动态
通知公告
专业介绍
师资队伍
教学工作
学生管理
党团建设
科研服务
学校官网
传媒与艺术学院
网站首页
学院概况
学院简介
教学成果展示
实践实训
学校视频
联系方式
学院新闻
新闻动态
通知公告
专业介绍
师资队伍
教学工作
学生管理
党团建设
科研服务
学校官网
X
首页
>>
学院新闻
>>
新闻动态
学院新闻
新闻动态
通知公告
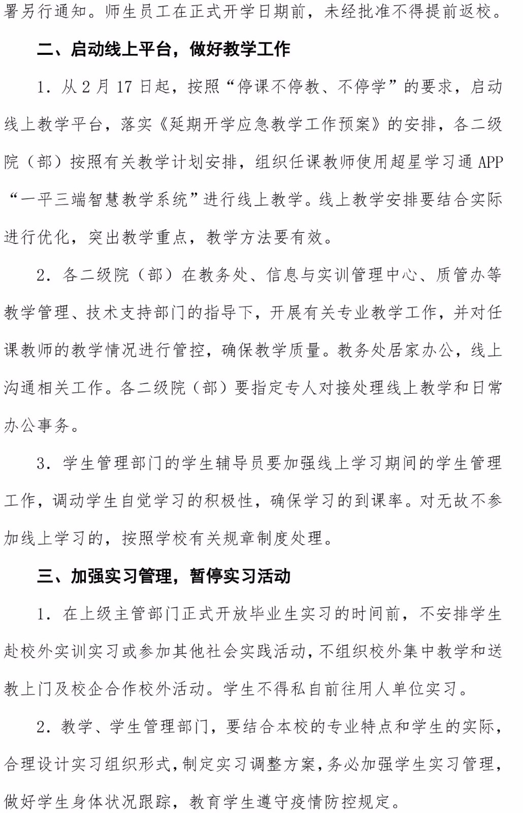
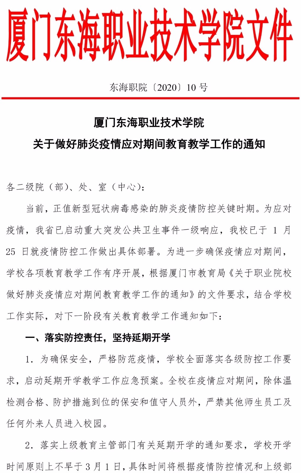
新葡的京集团350vip8888首页关于做好肺炎疫情应对期间教育教学工作的通知
添加时间:2020-02-10
上一条:
抗疫专题 | 最美逆行者 东海学子在行动
下一条:
院系动态|传媒与艺术学院外出写生活动圆满落幕
新葡的京官网
专业介绍
首页
招生简章
学校官网