新葡的京集团350vip8888首页
学院首页
学院概况
学院简介
新闻动态
通知公告
成果展示
活动展示
政策文件
文件下载
在线课程
学校官网
创新创业学院
网站首页
学院概况
学院简介
新闻动态
通知公告
成果展示
活动展示
政策文件
文件下载
在线课程
学校官网
X
首页
>>
政策文件
首页
学院概况
新闻动态
通知公告
成果展示
活动展示
政策文件
文件下载
在线课程
学校官网
友情链接
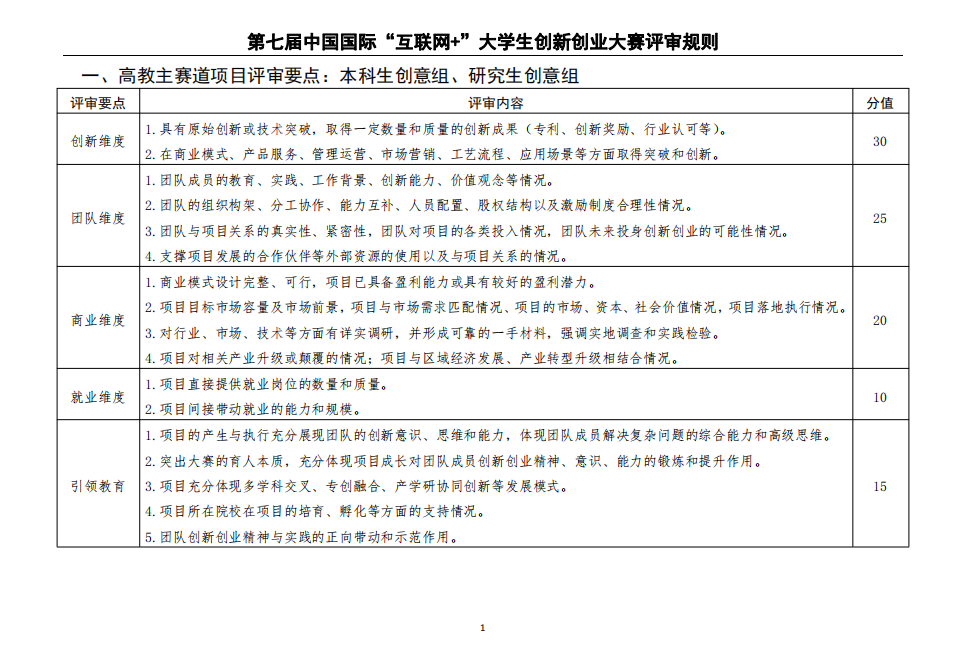
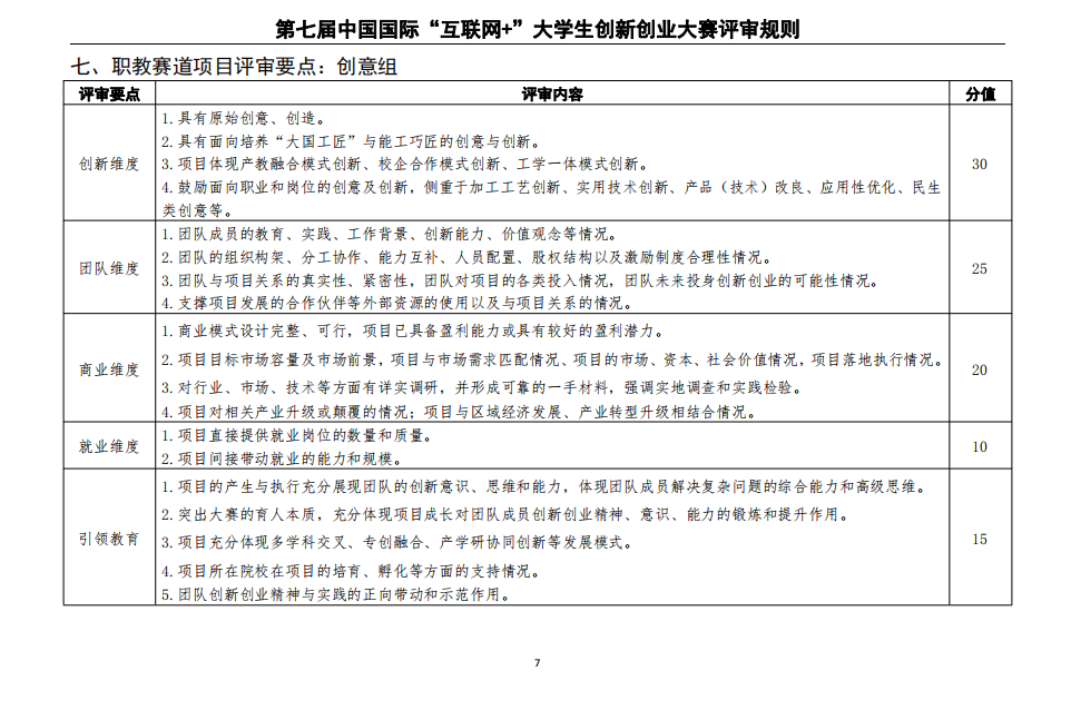
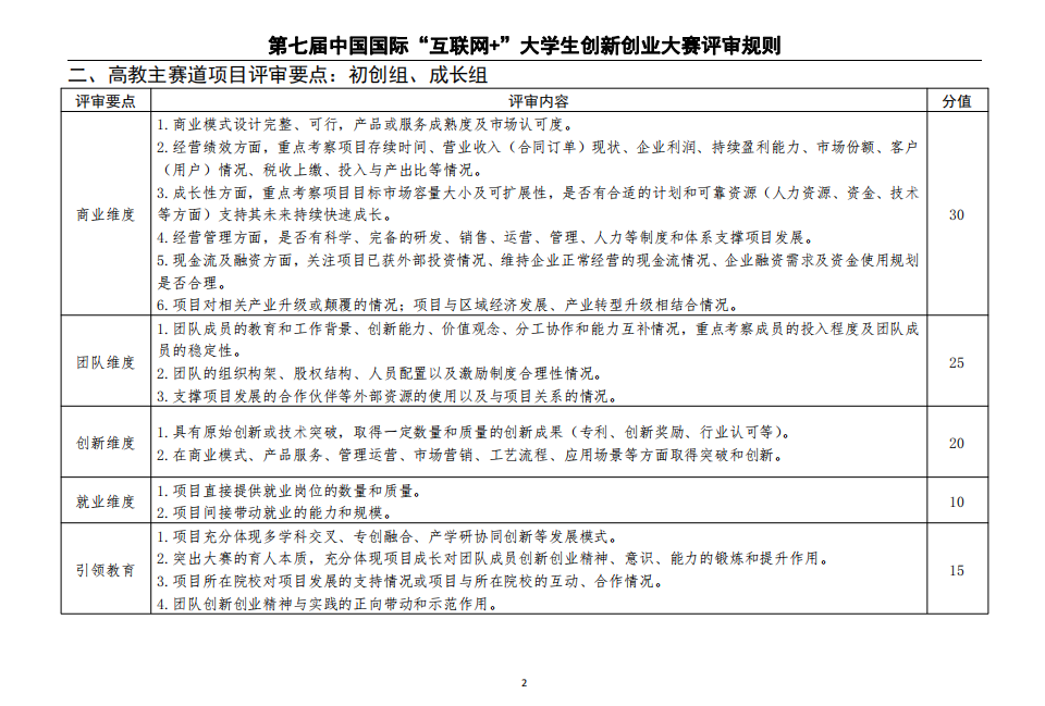
第七届中国国际“互联网+”大学生创新创业大赛评审规则
添加时间:2021-04-30
上一条:无
下一条:
教育部|“互联网+”大赛是我国深化创新创业教育改革的重要载体和平台
新葡的京官网
专业介绍
首页
招生简章
学校官网