新葡的京集团350vip8888首页
学院首页
学院概况
学院简介
新闻动态
通知公告
成果展示
活动展示
政策文件
文件下载
在线课程
学校官网
创新创业学院
网站首页
学院概况
学院简介
新闻动态
通知公告
成果展示
活动展示
政策文件
文件下载
在线课程
学校官网
X
首页
>>
文件下载
首页
学院概况
新闻动态
通知公告
成果展示
活动展示
政策文件
文件下载
在线课程
学校官网
友情链接
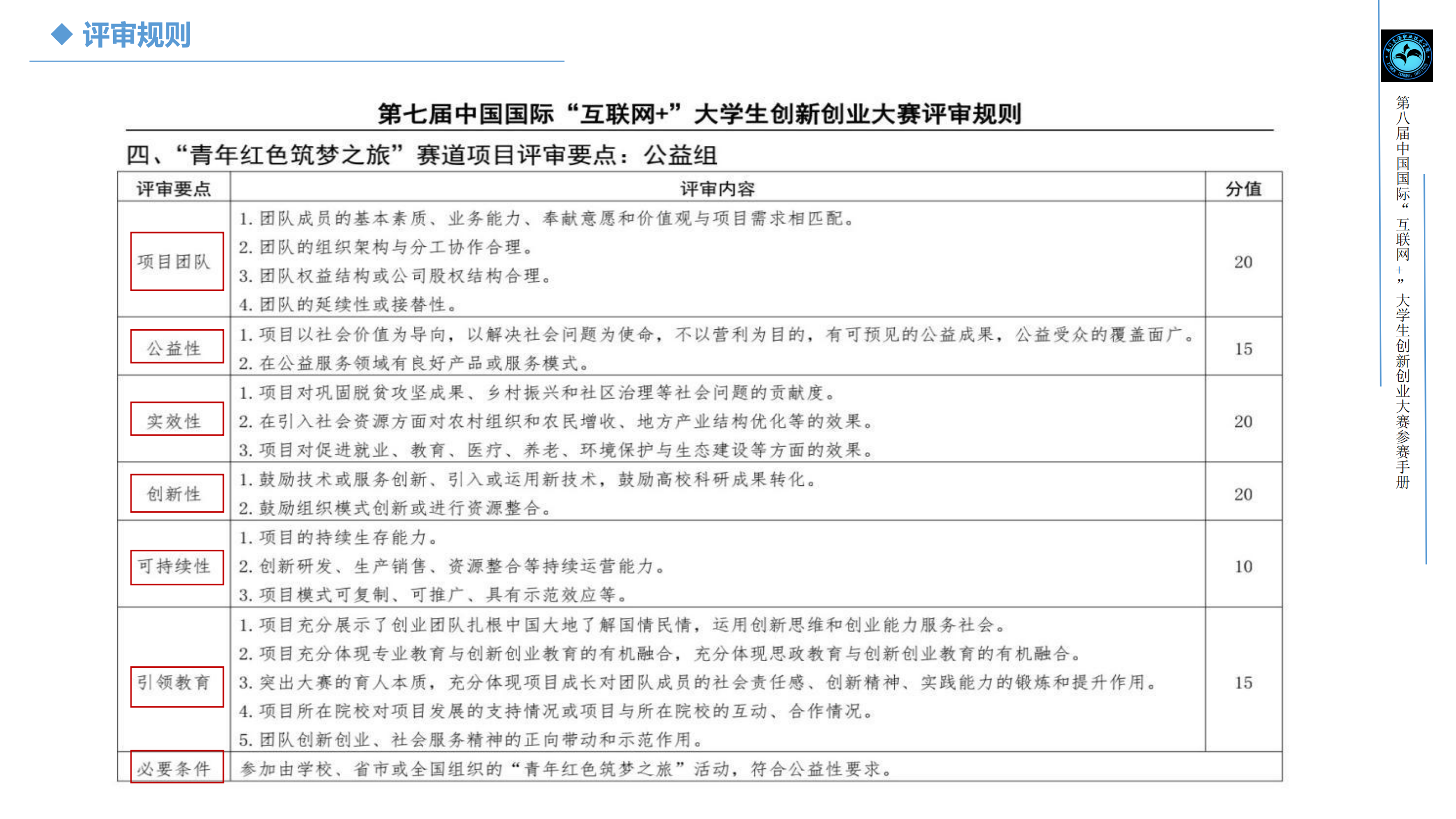
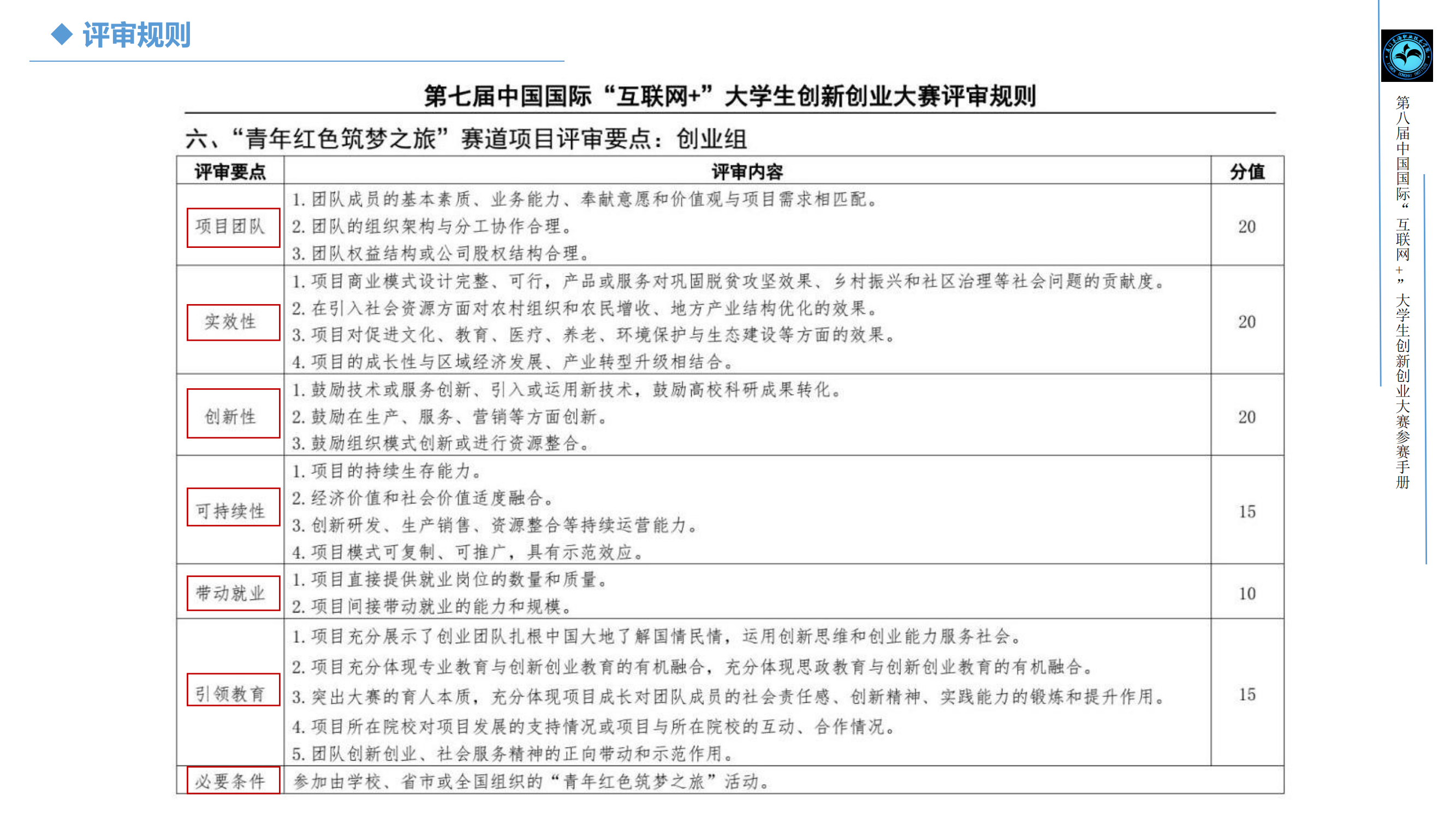
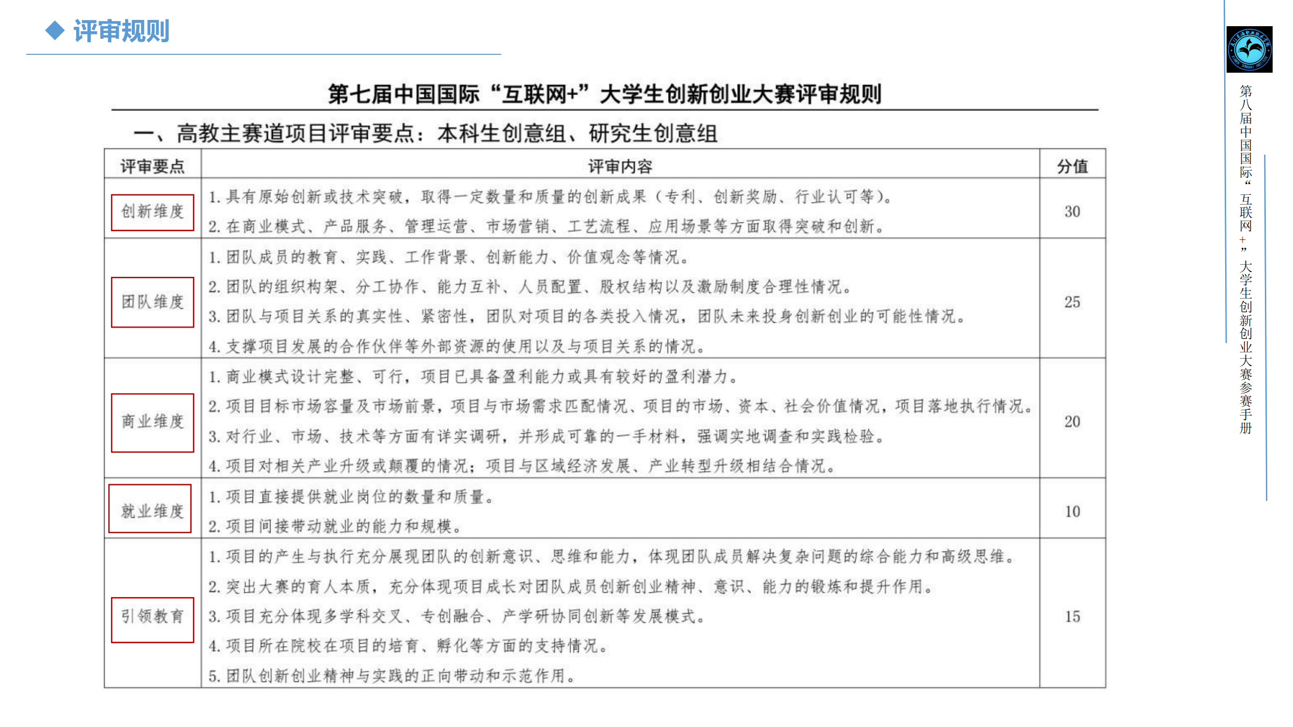
第八届“互联网+”国际大学生创新创业大赛手册
添加时间:2022-03-09
上一条:无
下一条:
国务院办公厅关于进一步支持大学生创新创业的指导意见
新葡的京官网
专业介绍
首页
招生简章
学校官网