公共教学部
首页>>学院新闻>>新闻动态

学院新闻

新葡的京集团350vip8888首页第十届田径运动会

添加时间:2019-11-18

    11月15日上午,东海学院 2019年秋季田径运动会隆重开幕。泉舜集团董事长吴泉水、副董事长兼首席运营官陈良秋、财务总监陈有才、总裁助理王境泰、行政法务部总经理陈贞臻、教育 事业中心副总经理梁少华,学校党委书记陈前、校长来永宝、副校长宋艳春、副校长林金龙,与全体师生欢聚一堂,共襄盛举。仪式由学校陈前书记主持。

陈前书记主持仪式

    伴随着青春洋溢的音乐和校广播站人员精彩的解说,各方阵依次有序出场,带来舞蹈、走秀、演唱等短暂的精彩演出,力争为各自方阵增光添彩。随后出彩的舞狮,舞龙,千人舞节目把现场氛围推向高潮。

来永宝校长

    来永宝校长致开幕词。他在讲话中强调,每天锻炼1小时,健康工作40年,幸福生活一辈子。他希望大家充分享受体育运动的快乐,发挥“更高更快更强”的体育精神,团结协作,赛出水平,赛出风格!随后运动员代表方佳翔和教师代表陈胤钰分别进行表态发言。

吴泉水董事长

    泉舜集团吴泉水董事长在开幕式上发表重要讲话。他表示,精彩人生的成就不仅要有干净的灵魂,还要有强健的体魄。运动会的召开是积极贯彻习近平总书记“健康中国”理念,进一步弘扬体育竞技精神的体现。希望全体师生践行“海纳百川、会拼敢赢”的精神,勇于拼搏,奋发有为。

    最后,吴董事长鸣枪宣布运动会正式开始。

    11月16下午,随着新葡的京官网教工组运动会的结束,东海学院2019年秋季田径运动会划上圆满句号。党委陈前书记、来永宝校长、宋艳春副校长、林金龙副校长、各部门负责人及全体师生出席了闭幕式,闭幕式由林金龙副校长主持。

宋艳春副校长作总结发言

    会上,宋艳春副校长作总结讲话。她代表运动会组委会和学校领导向取得优异成绩的代表队和运动员们表示热烈的祝贺!向为筹备此次运动会付出辛勤劳动的组委会 成员、积极参加本届运动会的全体运动员、教练员、裁判员以及所有为本届运动会付出努力的老师、同学们表示感谢。宋副校长高度肯定了东海人在运动会中表现出 的勇于拼搏、勇于创新的东海风貌,希望大家能把这次运动会的精神带到今后的学习和工作中去,用顽强的拼搏精神和过人的心理素质去迎接新挑战,共建东海学院 更加辉煌的未来!

 

林金龙副校长宣读获奖名单

    接着,林金龙副校长宣布了此次秋季运动会赛项获奖名单。学校领导分别为获奖的个人和团体代表颁发证书。

    最后,来永宝校长宣布新葡的京集团350vip8888首页2019年秋季田径运动会闭幕。

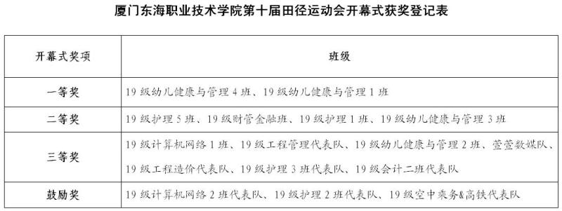
附:本届运动会获奖名单