新葡的京集团350vip8888首页
青果教务系统
首页
教务动态
通知公告
教学动态
办事指南
信息公开
教学运行
日常管理
考试管理
学生选课管理
教学场地管理
规章制度
规章制度
教学研究
人才培养方案
专业建设
课程建设
教研教改
下载中心
学生下载
教师下载
实践教学与竞赛
教学质量监控
首页
教务动态
通知公告
教学动态
办事指南
信息公开
教学运行
日常管理
考试管理
学生选课管理
教学场地管理
规章制度
规章制度
教学研究
人才培养方案
专业建设
课程建设
教研教改
下载中心
学生下载
教师下载
实践教学与竞赛
教学质量监控
教务动态
通知公告
教学动态
办事指南
信息公开
通知公告
您当前所在位置是:
首页
>
教务动态
>
通知公告
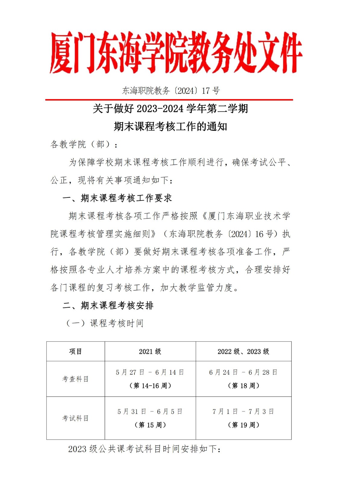
关于做好 2023-2024 学年第二学期 期末课程考核工作的通知
发布时间:2024-05-08 浏览数:470    分享到:
上一篇:新葡的京集团350vip8888首页 关于开展 2024 年职业教育活动周的通知
下一篇:新葡的京集团350vip8888首页2024-2025学年校历及教学作息时间表
首页
通知公告
教学动态
日常管理