新葡的京集团350vip8888首页
青果教务系统
首页
教务动态
通知公告
教学动态
办事指南
信息公开
教学运行
日常管理
考试管理
学生选课管理
教学场地管理
规章制度
规章制度
教学研究
人才培养方案
专业建设
课程建设
教研教改
下载中心
学生下载
教师下载
实践教学与竞赛
教学质量监控
首页
教务动态
通知公告
教学动态
办事指南
信息公开
教学运行
日常管理
考试管理
学生选课管理
教学场地管理
规章制度
规章制度
教学研究
人才培养方案
专业建设
课程建设
教研教改
下载中心
学生下载
教师下载
实践教学与竞赛
教学质量监控
教学运行
日常管理
考试管理
学生选课管理
教学场地管理
考试管理
您当前所在位置是:
首页
>
教学运行
>
考试管理
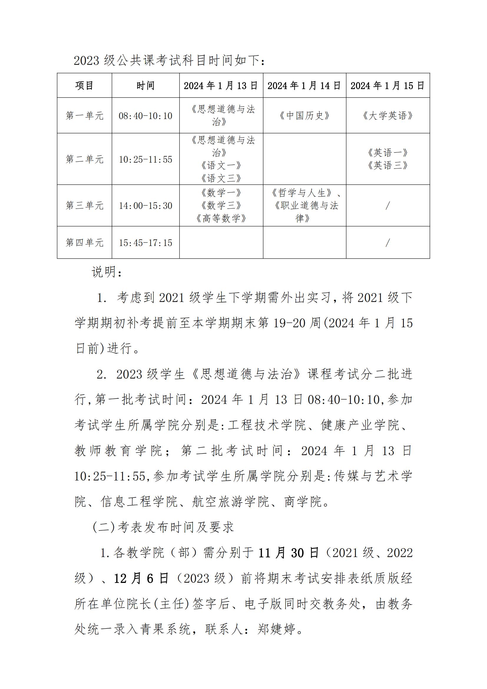
东海职院教务〔2023〕49号-2023-2024第一学年期末考试通知及相关文件
发布时间:2023-11-20 浏览数:779    分享到:
2023-2024第一学年期末考试通知及相关文件.rar
上一篇:暂无
下一篇:关于2023年上半年全国大学英语四、六级考试的通知
首页
通知公告
教学动态
日常管理