新葡的京集团350vip8888首页教务处
规章制度
您当前所在位置是: 首页 > 规章制度 > 规章制度
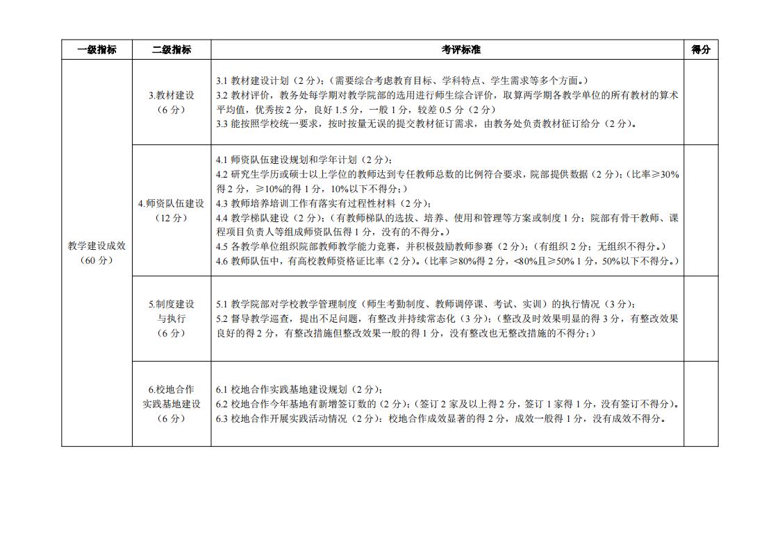
东海职院〔2024〕81号 新葡的京集团350vip8888首页院部教学管理考核评价管理规定(试行)
发布时间:2024-10-15     浏览数:783    分享到:

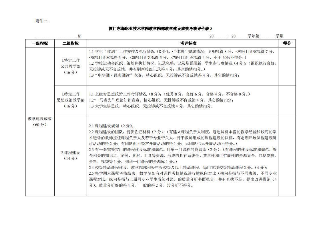
东海职院〔2024〕81号 关于印发《新葡的京集团350vip8888首页院部教学管理考核评价管理规定(试行)》的通知_00.jpg东海职院〔2024〕81号 关于印发《新葡的京集团350vip8888首页院部教学管理考核评价管理规定(试行)》的通知_01.jpg东海职院〔2024〕81号 关于印发《新葡的京集团350vip8888首页院部教学管理考核评价管理规定(试行)》的通知_02.jpg东海职院〔2024〕81号 关于印发《新葡的京集团350vip8888首页院部教学管理考核评价管理规定(试行)》的通知_03.jpg东海职院〔2024〕81号 关于印发《新葡的京集团350vip8888首页院部教学管理考核评价管理规定(试行)》的通知_04.jpg东海职院〔2024〕81号 关于印发《新葡的京集团350vip8888首页院部教学管理考核评价管理规定(试行)》的通知_05.jpg东海职院〔2024〕81号 关于印发《新葡的京集团350vip8888首页院部教学管理考核评价管理规定(试行)》的通知_06.jpg东海职院〔2024〕81号 关于印发《新葡的京集团350vip8888首页院部教学管理考核评价管理规定(试行)》的通知_07.jpg东海职院〔2024〕81号 关于印发《新葡的京集团350vip8888首页院部教学管理考核评价管理规定(试行)》的通知_08.jpg东海职院〔2024〕81号 关于印发《新葡的京集团350vip8888首页院部教学管理考核评价管理规定(试行)》的通知_09.jpg东海职院〔2024〕81号 关于印发《新葡的京集团350vip8888首页院部教学管理考核评价管理规定(试行)》的通知_10.jpg