新葡的京集团350vip8888首页
青果教务系统
首页
教务动态
通知公告
教学动态
办事指南
信息公开
教学运行
日常管理
考试管理
学生选课管理
教学场地管理
规章制度
规章制度
教学研究
人才培养方案
专业建设
课程建设
教研教改
下载中心
学生下载
教师下载
实践教学与竞赛
教学质量监控
首页
教务动态
通知公告
教学动态
办事指南
信息公开
教学运行
日常管理
考试管理
学生选课管理
教学场地管理
规章制度
规章制度
教学研究
人才培养方案
专业建设
课程建设
教研教改
下载中心
学生下载
教师下载
实践教学与竞赛
教学质量监控
规章制度
规章制度
规章制度
您当前所在位置是:
首页
>
规章制度
>
规章制度
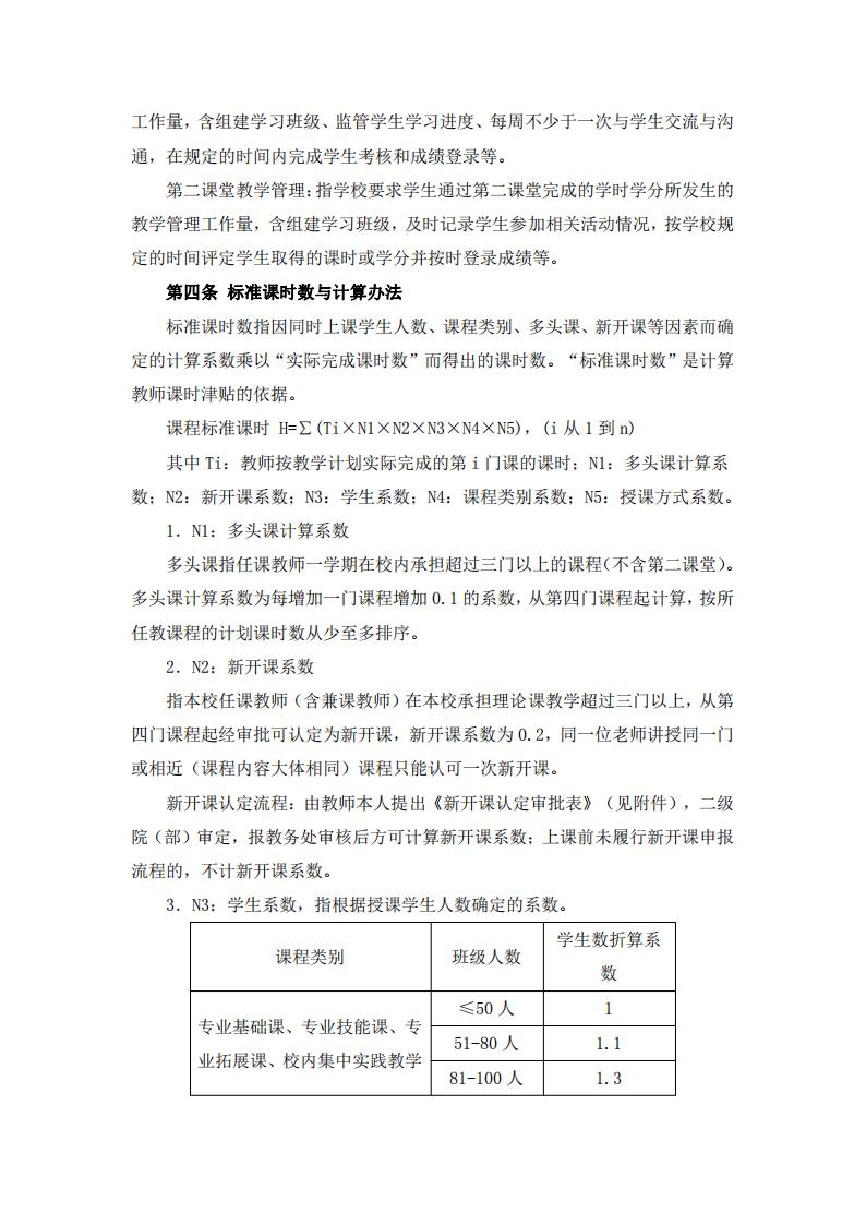
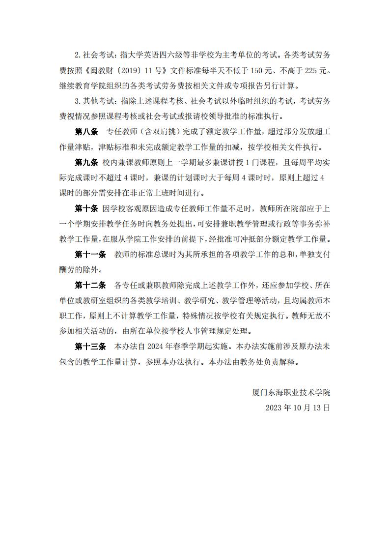
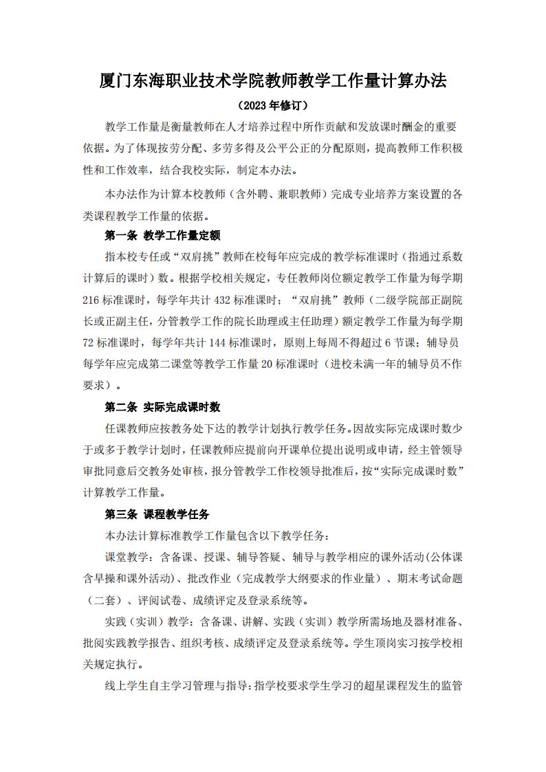
东海职院 [2023] 66号教师教学工作量计算办法
发布时间:2024-10-16 浏览数:642    分享到:
上一篇:东海职院〔2024〕78号 新葡的京集团350vip8888首页教学质量监控管理规定
下一篇:东海职院〔2022〕59号 新葡的京集团350vip8888首页学生实习管理规定
首页
通知公告
教学动态
日常管理