新葡的京集团350vip8888首页
网站首页
新闻动态
文件通知
报告公示
督导通报
督导简报
师德师风
师德材料
优秀典范
学习交流
教学质量管理办公室
网站
新闻动态
文件通知
报告公示
督导通报
督导简报
师德师风
师德材料
优秀典范
学习交流
X
首页
>>
文件通知
首页
最新公告
新闻动态
文件通知
报告公示
督导通报
督导简报
师德师风
师德材料
优秀典范
质管办机构
学习交流
友情链接
学校官网
制度文件
表格下载
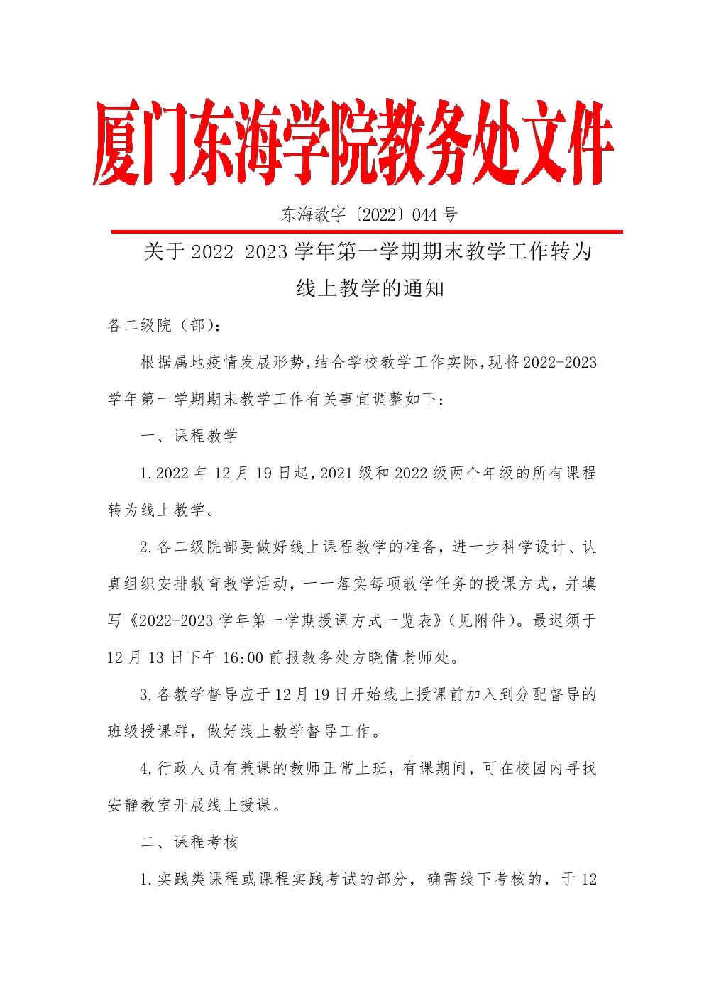
东海教字〔2022〕44号 关于2022-2023学年第一学期期末教学工作转为线上的通知
添加时间:2022-12-13
上一条:
东海教字〔2022〕46号 关于做好2022-2023学年第一学期期末线上教学督导工作的通知
下一条:
东海教字〔2022〕32号 关于开展2022-2023学年第一学期期中学生《线下教学网上评教》的通知
新葡的京官网
专业介绍
首页
招生简章
学校官网