新葡的京集团350vip8888首页
网站首页
新闻动态
文件通知
报告公示
督导通报
督导简报
师德师风
师德材料
优秀典范
学习交流
教学质量管理办公室
网站
新闻动态
文件通知
报告公示
督导通报
督导简报
师德师风
师德材料
优秀典范
学习交流
X
首页
>>
文件通知
首页
最新公告
新闻动态
文件通知
报告公示
督导通报
督导简报
师德师风
师德材料
优秀典范
质管办机构
学习交流
友情链接
学校官网
制度文件
表格下载
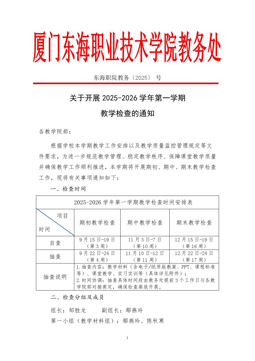
东海职院教务〔2025〕40号 关于开展2025-2026学年第一学期教学检查的通知
添加时间:2025-09-16
上一条:
东海职院教务〔2025〕43号2025-2026学年第一学期教学督导工作方案
下一条:
东海职院教务〔2025〕38号关于开展2025-2026学年第一学期听看课活动的通知
新葡的京官网
专业介绍
首页
招生简章
学校官网