喜讯!新葡的京官网2个项目入选2025年度福建省高校思想政治工作质量提升综合改革与精品建设项目
喜讯!新葡的京官网2个项目入选2025年度福建省高校思想政治工作质量提升综合改革与精品建设项目
新葡的京集团350vip8888首页
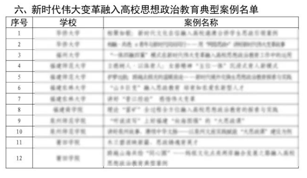
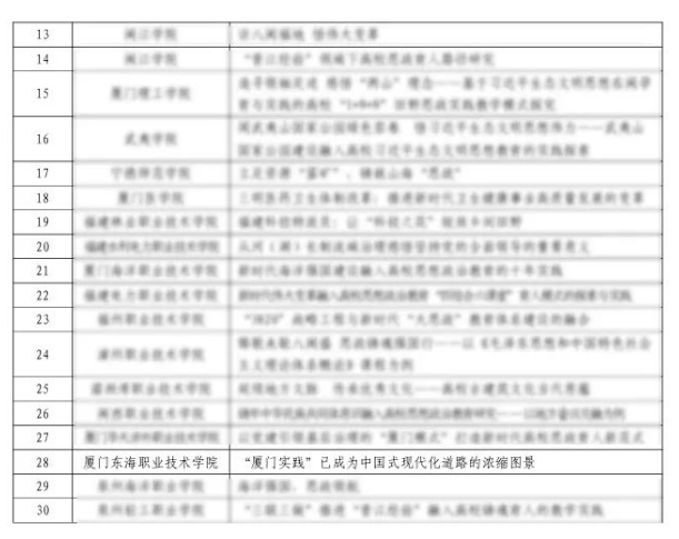
日前,中共福建省委教育工委公布2025年度福建省高校思想政治工作质量提升综合改革与精品建设项目入选名单(闽委教思〔2025〕3号),新葡的京官网郭先根、吕加宝、林淑真、张雪莲等教师团队主持申报的《打造“一体五融”实践育人模式,培养新时代技术技能人才》《“厦门实践”已成为中国式现代化道路的浓缩图景》两个项目成功入选。





下一步,学校将扎实推进项目实施、成果转化推广等工作,发挥好高校思想政治工作质量提升综合改革与精品建设项目的示范带动作用,不断推出可复制、可示范、可推广的思政精品项目,推动新时代高校思想政治工作提质增效、创新发展。
(来源/校办 编辑/陈少洁 审核/吴月娇)
