新葡的京集团350vip8888首页
旧版首页
|
招贤纳士
|
校历
快速链接
在线咨询
在线报名
学校首页
关于我们
学校概览
学院领导
学校组织架构
信息公开专栏
联系方式
下载专区
学院
成人教育学院
航空旅游学院
商学院
传媒艺术学院
工程技术学院
信息工程学院
健康产业学院
创新创业学院
公共教学部
学生工作
团学动态
学生活动
资助中心
心理健康
招生
2019招生简章
驻各地招生办公室
招生资讯
大专录取查询
在线报名
在线咨询
就业
通知公告
新闻动态
招聘信息
就业指导
就业政策
基层服务
就业情况公示
教学
教务处
教务管理系统
精品课程
MOOC课程
评建网
通知公告
迎评动态
督导简报
材料公示
部门文件
上级文件
数字校园
教务系统
心理测评
数字图书馆
网上办公系统
学习通教学平台
校园一卡通系统
社科统计
菜单总览
学校首页
关于我们
学校概览
学院领导
学校组织架构
信息公开专栏
联系方式
下载专区
学院
成人教育学院
航空旅游学院
商学院
传媒艺术学院
工程技术学院
信息工程学院
健康产业学院
创新创业学院
公共教学部
学生工作
团学动态
学生活动
资助中心
心理健康
招生
2019招生简章
驻各地招生办公室
招生资讯
大专录取查询
在线报名
在线咨询
就业
通知公告
新闻动态
招聘信息
就业指导
就业政策
基层服务
就业情况公示
教学
教务处
教务管理系统
精品课程
MOOC课程
评建网
通知公告
迎评动态
督导简报
材料公示
部门文件
上级文件
数字校园
教务系统
心理测评
数字图书馆
网上办公系统
学习通教学平台
校园一卡通系统
社科统计
评建网
部门文件
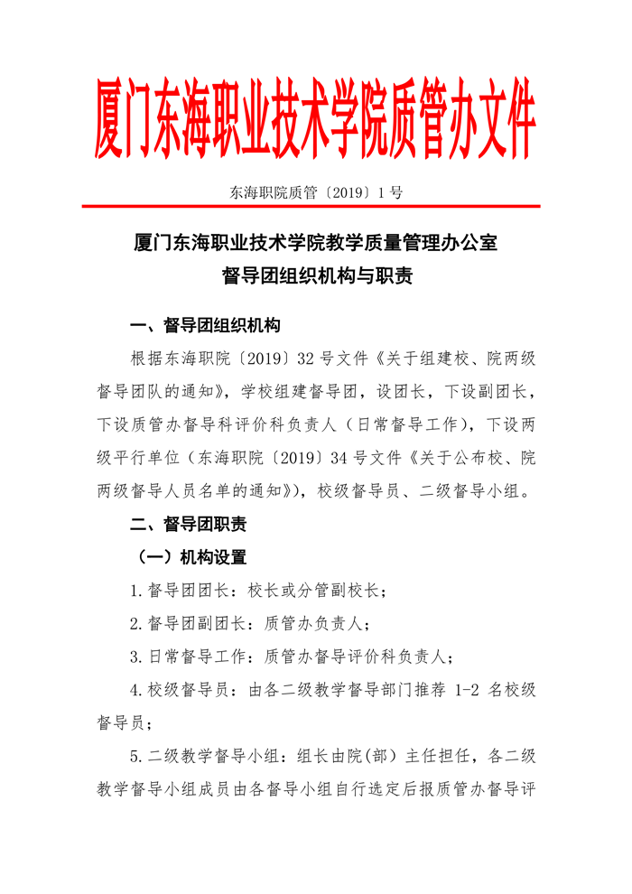
东海职院质管[2019]1号——督导团组织机构与职责
weibo
Weixin
print
back
东海职院质管[2019]1号——督导团组织机构与职责
2019.08.31
部门文件
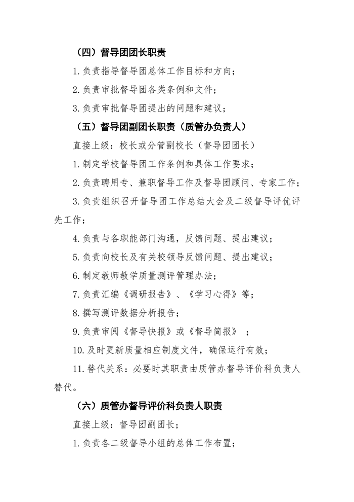
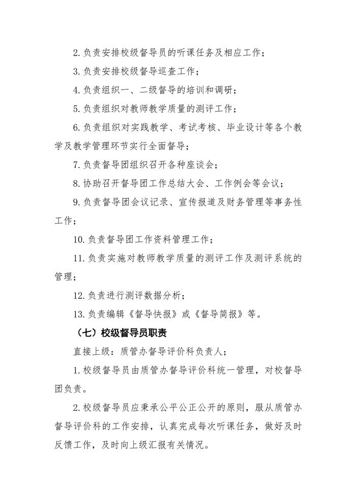
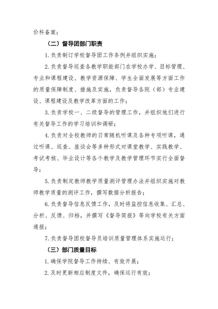
根据东海职院〔2019〕32号文件《关于组建校、院两级督导团队的通知》,学校组建督导团,设团长,下设副团长,下设质管办督导科评价科负责人(日常督导工作),下设两级平行单位(东海职院〔2019〕34号文件《关于公布校、院两级督导人员名单的通知》),校级督导员、二级督导小组。
上一篇
返回
下一篇