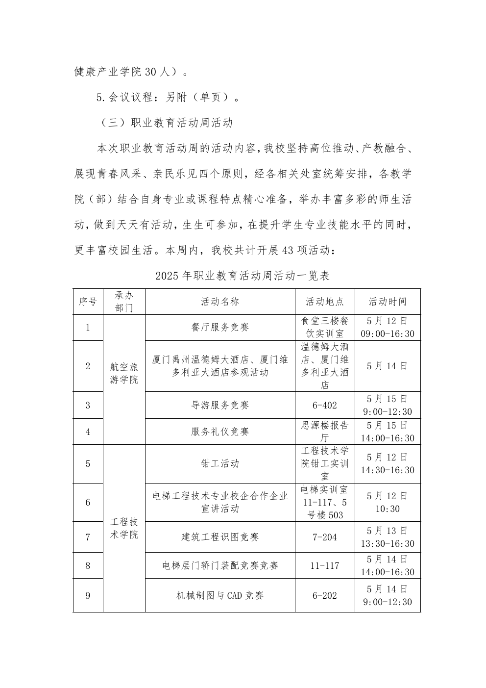
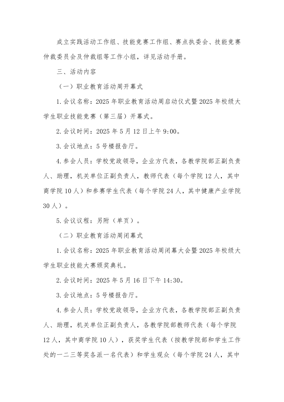
职业教育活动周

当前位置: 首页>>职业教育活动周

东海职院教务〔2025〕20号新葡的京集团350vip8888首页关于做好“2025年职业教育活动周”工作的通知

发布日期:2025-05-08     作者:jwc

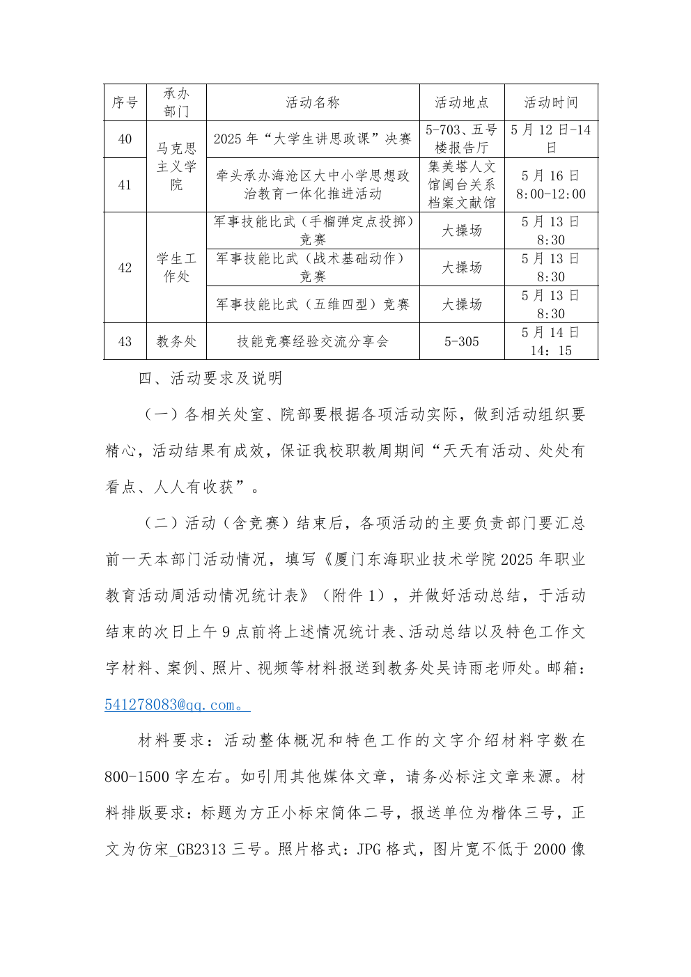
0008.png